Dual Inverting Pre-amp, so named as it have dual output, and it uses inverting schematic.
Some time ago, after I completed my gainclone, I decided to make a Pre-amp. A search reveals that OPA627 and AD8610 are the most favored opamps for pre-amp. Since I cannot decide which opamp to use, I decided to use both, so that I can compare between them.
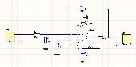
Schematic

I follow nearly the same schematic as the gainclone, but uses 2.7x gain instead of 22x. The configuration is again inverting (how much I like the simplicity of inverting!) There are very few components, and I knew I could never go wrong with simple schematic.
The resistors and caps values are chosen because the shop I got the resistor from only have a few selected values for Holco resistor.
Again, R4 is selected to balance the resistance seen at both input ports – to make sure the output offset voltage remains low.
C1 is the decoupling cap, even though the power supply cap is very close to the IC.
Parts

I got this nice box from a 2nd hand shop. The cover looks and feels like plastic, but it is in fact aluminum!


I will be using 1000uF MUSE, 1uF stacked film, Holco resistors and MUR860. I got the Noble pot from a friend, and the Elma 3 way switch from Farnell. I have 2 AD8610 and 2 OPA627 on hand at that time. The transformer is dual 0-15v, but since I run the primaries in series, the voltage is cut by half.
Construction

I use coupler to place the pot and switch as near to the rear as possible. I do not like the idea of running the signal cable too far away.


I etched a PCB so that it is easy for me to solder, as well as I can make it as compact as I like. Also I can use very minimum jumper and the orientation of the components can be controlled. Cat 5 Teflon cable is use to connect the signals between the PCB, input, switch, pot and output.

Finally, the DI-Pre is completed after 3 months of planning and building.
Conclusion
After listening to the DI-Pre, we concluded that the AD8610 sounds nearly like the Bridge of Zen. The AD8610 have a wider sound stage, better highs. The OPA627 have better transparency and better mids. However, it is very hard to decide which sounds better; as different music have different impact on each opamp – on some music the AD8610 sounds better, while on some the OPA627 sounds better.




Gainclone on top of DI-Pre